
体坛周报全媒体原创
12月3日,中国足球职业联赛联合会发布《中国足球职业联赛联合会关于印发中国足球职业联赛俱乐部准入规程的通知》,该文件是2023年中国足协发布的《中国足球协会关于调整俱乐部准入规程部分条款的通知》的替代性规定。
新版《中国足球职业联赛俱乐部准入规程》的主要变化部分,就是针对三级联赛俱乐部梯队数量的要求。
在2023年2月所颁布的《中国足球协会关于调整俱乐部准入规程部分条款的通知》之中,规定如下:
中超俱乐部下设至少6支不同年龄层次的青少年梯队;6支不同年龄层次的青少年梯队,分别为U21、U19、U17、U15、U14、U13。
中甲俱乐部下设至少5支不同年龄层次的青少年梯队;5支不同年龄层次的青少年梯队,分别为U19、U17、U15、U14、U13。
中乙俱乐部下设至少4支不同年龄层次的青少年梯队;4支不同年龄层次的青少年梯队,分别为U17、U15、U14、U13。
同时,允许各俱乐部所属U15、U14和U13梯队与属地学校合作共建队伍,通过签订共建协议的方式,明确梯队代表权。
另外,涉及到俱乐部女足队伍建设,中超标准为“A”、中甲和中乙标准为“C”。

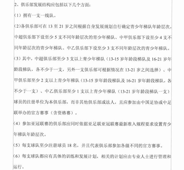
相比较前一个版本,新版《中国足球职业联赛俱乐部准入规程》主要变化部分,更改为:
各俱乐部可在13至21岁之间根据自身发展规划自行确定青少年梯队年龄层次。
中超俱乐部下改至少5支不同年龄层次的育少年梯队、中甲俱乐部下改至少4支不同年龄层次的育少年梯队、中乙俱乐部下改至少3支不同年龄层次的育少年梯队。
其中,中超俱乐部至少3支以上青少年梯队(13-15岁年龄段梯队及16-21岁年龄段梯队,各不少于一支,另外一支俱乐部可根据情况在13-21岁之间选择)、中甲俱乐部至少2支以上青少年梯队(13-15岁年龄段梯队及16-21岁年龄段梯队,各不少于一支)、中乙俱乐部至少1支以上青少年梯队(13-21岁年龄段梯队一支)球员的注册单位为本俱乐部,而非其他俱乐部或法人,且应参加由中国足协或中足联举办的官方赛事(含资格赛)。
另外,涉及到俱乐部女足队伍建设,中超标准更改为“C”,即不再强制要求中超俱乐部设立女足球队。同时,中甲和中乙标准不变,依旧为“C”。
