
体坛周报全媒体记者 碧咸
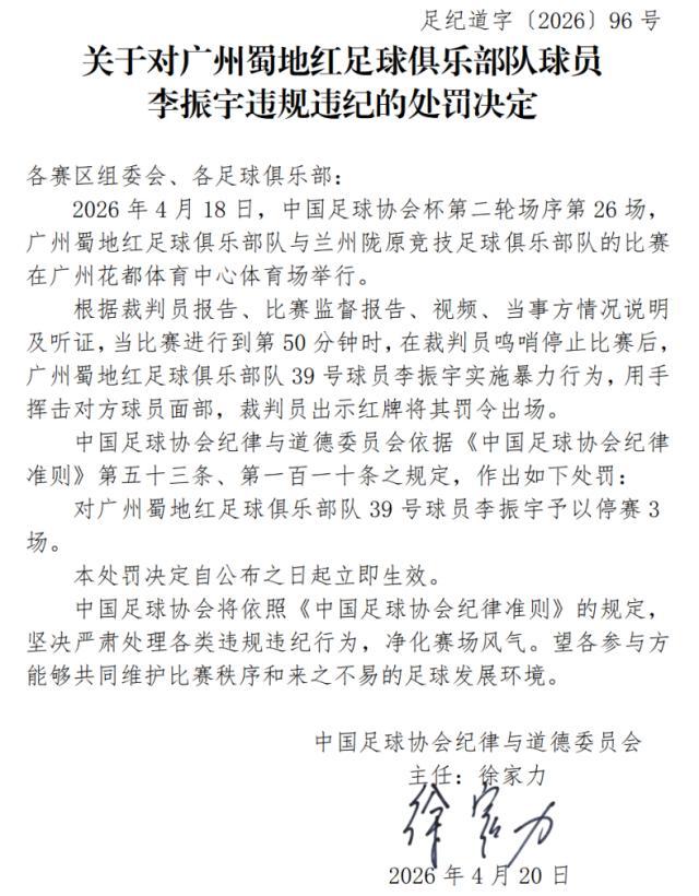
4月20日深夜,中国足球协会在其官方网站上发布了《关于对广州蜀地红足球俱乐部队球员李振宇违规违纪的处罚决定》、该《处罚决定》指出,李振宇在本轮足协杯比赛裁判员鸣哨停止比赛后向对方球员实施暴力行为,被处以停赛3场的处罚。


让我们先把时间拉回到4月18日,2026中国足协杯第二轮第一比赛日,广州蜀地红坐镇广州花都体育中心体育场对阵兰州陇原竞技。当比赛进行至下半场第50分钟时,广州蜀地红获得前场左侧定位球机会,此时他们正以0比1暂时落后,双方球员在禁区内争抢位置时互有推搡,主裁判程伟见状立刻鸣哨停止比赛、接着,兰州陇原竞技球员痛苦倒地,根据远景转播镜头画面显示,广州蜀地红39号球员李振宇疑似用手击打防守球员面部,程伟果断出示红牌将其罚下。
在落后且少打一人的情况下,广州蜀地红最终以1比4不敌兰州陇原竞技,无缘足协杯下一轮。

中国足球协会在《处罚决定》中写道:
根据裁判员报告、比赛监督报告、视频、当事方情况说明及听证,当比赛进行到第50分钟时,在裁判员鸣哨停止比赛后,广州蜀地红足球俱乐部队39号球员李振宇实施暴力行为,用手挥击对方球员面部,裁判员出示红牌将其罚令出场。
中国足球协会纪律与道德委员会依据《中国足球协会纪律准则》第五十三条、第一百一十条之规定,作出如下处罚:
对广州蜀地红足球俱乐部队39号球员李振宇予以停赛3场。本处罚决定自公布之日起立即生效。