
体坛周报全媒体原创
当地时间周二晚间,国际足联在卡塔尔多哈举办活动,公布年度各大奖项得主。奥斯曼·登贝莱以50分荣膺2025年国际足联世界足球先生,比巴萨的亚马尔高出11分,比皇马的姆巴佩高出15分。

上赛季登贝莱帮助巴黎圣日耳曼赢得欧冠冠军、法甲冠军、法国杯冠军和法国超级杯冠军,整个赛季他为巴黎出战53场比赛(含世俱杯),贡献35粒进球和16次助攻。这是登贝莱首次当选世界足球先生,成为首位当选足球先生的“90后”球员。有趣的是,去年维尼修斯是首位当选的“00后”,所以是先有“00后”足球先生,再有“90后”足球先生。
FIFA世界足球先生三甲具体得分

FIFA世界足球先生得分排名

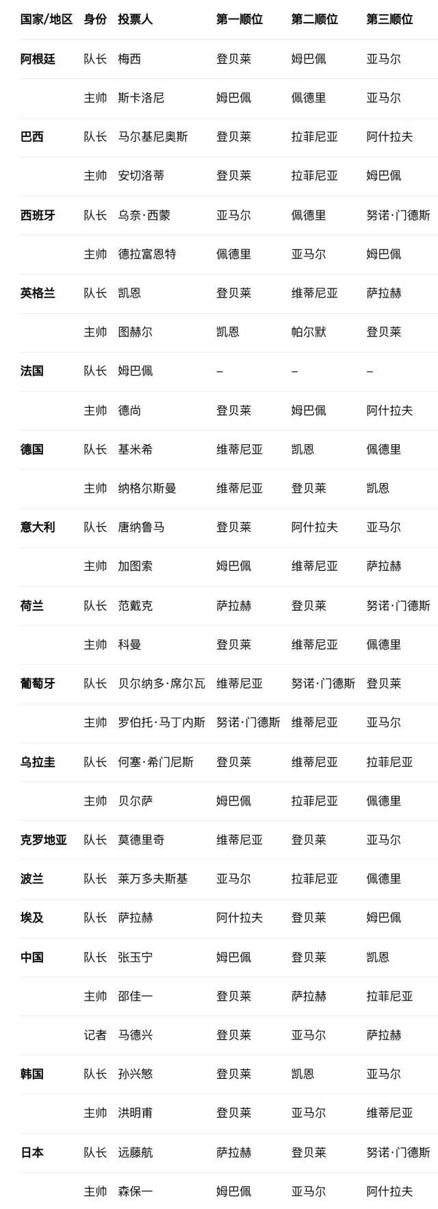
各主要评委投票选择

注:国际足联的文档中未出现法国队长姆巴佩的投票,去年也出现同样情况,可能他投了无效票,也可能他没有投票。
评选投票规则:
根据国际足联公布的评选规则,2025年世界足球先生的奖项评选,是基于2024年8月11日至2025年8月2日期间的表现和成就。球员在球场上的表现是基础,同时要综合考虑候选者的场内外表现。
投票主体由四部分人员构成:国际足联成员协会国家队主帅、国家队队长、成员协会所在国家或地区的媒体记者代表、在国际足联官网注册参加评选的球迷。投票者选出他们心目中的第一、第二和第三选择,第一名5分、第二名3分、第三名1分。四大投票主体各自的选票权重相等,各占25%,获得提名的球员或主帅不能给自己投票,累计得分最多者得奖。

登贝莱2024-25赛季主要成就
欧洲冠军联赛冠军
法甲联赛冠军
法国杯冠军
法国超级杯冠军
世俱杯亚军
欧国联季军
欧冠联赛最佳球员
欧冠赛季最佳阵容
法甲年度最佳球员
法甲年度最佳阵容
法甲并列最佳射手
《法国足球》金球奖