
体坛周报全媒体发布
3月21日,湖南省足球协会发布了《2026年湖南省足球联赛竞赛规程》。相比去年,新规程在参赛资格、球队总人数、淘汰赛赛制、红黄牌处罚、球衣号码等方面进行了优化调整。同时,赛事将继续以培养本土青少年人才为核心目标,确保比赛的竞技性和观赏性迈上新台阶。

具体竞赛规程有哪些改变,接下来我们为您详细进行解读:
一、参赛球员资格变化
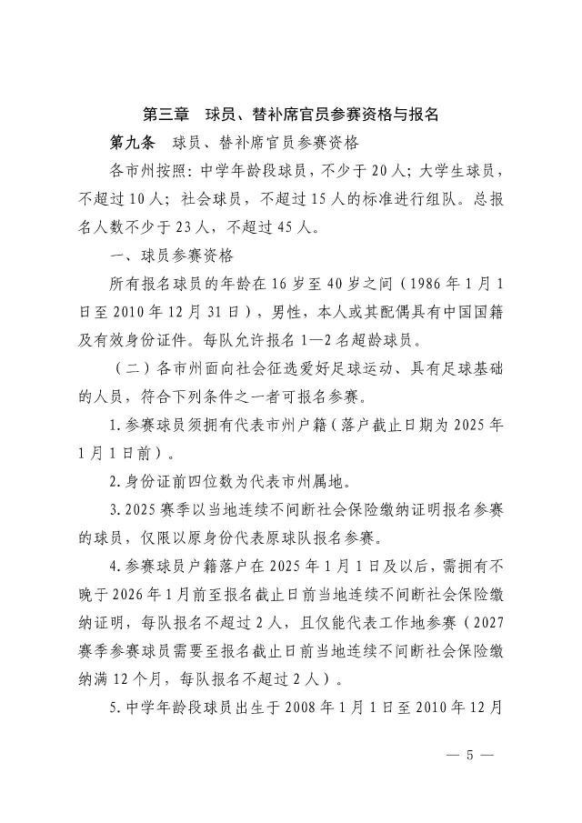
1、球队人数上限减少5人
各队的总报名人数不少于23人,不超过45人,相比去年的不超过50人,总人数减少了5人。
2、中学年龄段球员户籍优先,锁定年龄
2026年规程明确规定中学年龄段球员不少于20人,而去年的规定则是不超过20人。从不超过到不少于,虽然只是两字之差,但各队中学年龄段球员的占比将得到进一步提高。这将促使各队在本土青训人才的培养和挖掘上继续下功夫。
此外,2026年规程中对于中学生球员的年龄有明确的界定(出生于2008年1月1日至 2010年12月31日),超出年龄段设置的中学生需提供前述学籍和在籍在读证明方可参赛。同时中学生参赛资格将采取户籍优先的原则,取代去年以学籍报名的规定。这样的改变可以缩小各市州中学生球员的水平差距。
3、非湖南户籍大学球员需参加“选秀”
大学生球员的数量虽然和去年一样,都是不超过10人。但新规程规定,未代表该市州户籍或身份证前四位数代表市州属地参赛的大学生球员以及省内非湖南户籍的大学生,需参加选秀大会,且仅能以“内援球员”身份参赛。2025赛季已参赛的,优先代表原球队参赛。
这样的改变对大学生球员的参赛资格作出了更精细化的管理,其核心在于强化本土归属、规范跨区流动,并通过“选秀”机制保障公平性。
4、社会球员占比下降
社会球员的报名数量比去年减少5人,从不超过20人,降到不超过15人。
5、新增“交流球员”
仅限于中学生年龄段球员且未被所属市州选中,方可作为交流球员跨市州报名参赛,每队可吸引的交流球员人数不超过2人。
6、内援名额增加1个
内援是指非以本地户籍、学籍或社保身份报名,但通过其他合规方式获得参赛资格的球员。新规明确内援名额为6人,相比去年增加1人。
二、赛制和其他变化
1、淘汰赛变为主客场两回合
2026年规程明确,淘汰赛四分之一决赛、半决赛将改为主客场两回合制,同时,常规赛排名靠前球队拥有“先客后主”的赛程优势。首回合常规时间比分计入总比分,次回合常规时间结束后总比分领先者晋级;若总比分持平(客场进球不双计),则采取直接点球决胜的方式决定胜负。而冠亚军决赛采用单场决胜制,如两队在常规时间内打平则采取直接点球决胜的方式决定胜负。从这样的改变可以看出,新的赛制与洲际大赛的淘汰赛接轨,告别了单场决胜,让两支球队都能够享受到主场球迷的支持。
2、红黄牌淘汰赛清零
2026年规程明确,常规赛阶段的单张和两张黄牌累计不带入淘汰赛阶段,但常规赛最后一轮产生的累计三张黄牌停赛、红牌停赛及纪律处罚带入淘汰赛阶段。这样的改变可以避免球员因累计黄牌停赛从而错过关键战役,让球队能以更完整的阵容出战。
3、可替补登场人数减少5人
新规保留了全场比赛3+1次的换人权,但可替换的人数从12人减少到7人。
4、球衣号码最大55号,中学生有专属号段
新规明确,球员报名号码为1至55号,同时为缩短比赛换人的身份检查时间,26至55号为中学生年龄段球员专属,其他身份球员使用1至25号。这样能够让球迷快速的分辨出场上球员的类型,对于不同身份的球员给予重点关注。
附:《2026年湖南省足球联赛规程》

























