【官方】中乙厦门赛区因为接待工作违规 被通报批评

中足联04-03 18:02 体坛+原创

体坛周报全媒体原创

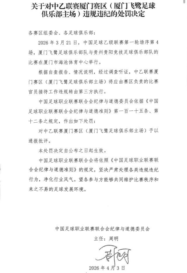
4月3日,中足联发布公告:由于接待工作违规,中足联对中乙联赛厦门赛区进行了处罚。

03.jpg

3月21日中乙联赛第1轮厦门飞鹭主场对阵贵州贵阳竞技,厦门赛区将应由赛区负责的比赛官员接待工作违规转由第三方执行。

中足联依据相关规定,对厦门赛区(厦门飞鹭俱乐部主场)予以通报批评。

TT.jpg

热门评论

全部评论

相关阅读

权威源自专业

“体坛+”是体坛传媒集团旗下《体坛周报》及诸多体育类杂志的唯一新媒体平台。 平台汇集权威的一手体育资讯以及国内外顶尖资深体育媒体人的深度观点, 是一款移动互联网时代体育垂直领域的精品阅读应用。