
体坛周报全媒体发布
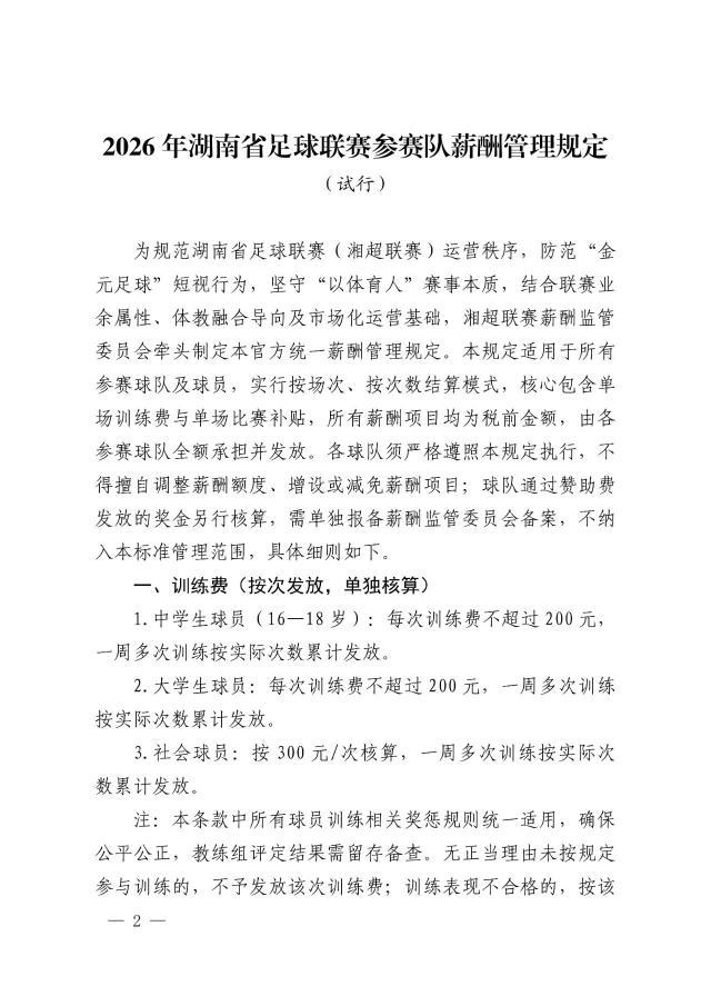
4月8日,湖南省足球协会发布了2026 年湖南省足球联赛参赛队薪酬管理规定(试行)。
规定表示,为规范湖南省足球联赛(湘超联赛)运营秩序,防范“金元足球”短视行为,结合联赛业余属性、提交融合导向及市场化运营基础,湘超联赛薪酬监管委员会牵头制定官方统一薪酬管理规定。规定适用于所有参赛球队及球员,实行按场次、按次数结算模式,核心包含单场训练费与单场比赛补贴。
规定中明确:
1、训练费按次发放,标准为中学生球员、大学生球员每次不超过200元,社会球员按300元/次核算,一周多次训练按实际次数累计发放。无正当理由缺席训练的,不予发放,训练不合格者仅发放50%。
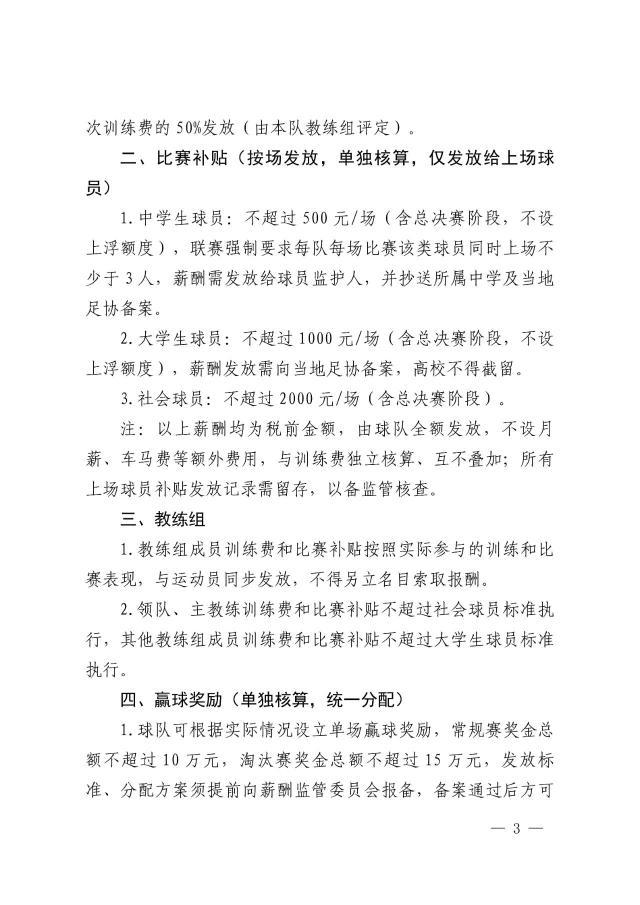
2、比赛补贴按场发放,单独核算,仅发放给上场球员,标准为中学生球员不超过500元/场,薪酬需发放给球员监护人,大学生球员不超过1000元/场,社会球员不超过2000元/场。比赛补贴均为税前金额,由球队全额发放,不设月薪、车马费等额外费用,与训练费独立核算、互不叠加,所有上场球员补贴发放记录需留存,以备监管核查。
3、教练组成员训练费和比赛补贴按照实际参与的训练和比赛表现,与运动员同步发放,不得另立名目索取报酬;领队、主教练训练费和比赛补贴不超过社会球员标准执行,其他教练组成员训练费和比赛补贴不超过大学生球员标准执行。
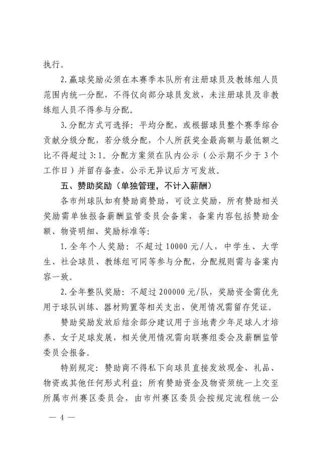
4、各支球队可根据实际情况设立单场赢球奖励,常规赛奖金总额不超过10万元,淘汰赛奖金总额不超过15万元。赢球奖励仅限于本队所有注册球员和教练组人员范围内统一分配,个人奖金最高额和最低额之比不得超过3:1。同时,发放标准、分配方案须提前向薪酬监管委员会报备,备案通过后方可执行。
5、各市州球队如有赞助商赞助,可设立奖励,所有赞助相关奖励需单独报备薪酬监管委员会备案,备案内容包括赞助金额、物资明细、奖励标准等。其中,全年个人奖励不超过10000元/人,中学生、大学生、社会球员、教练组可同等参与分配,分配规则需与备案内容一致。全年整队奖励不超过200000元/队。奖励资金需优先用于球队训练、器材购置等相关支出,使用情况需留存凭证。
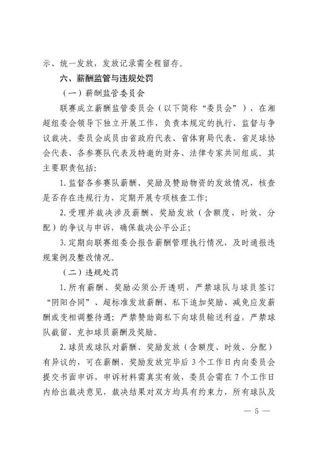
6、规定中还特别指出,赞助商不得私下向球员直接发放现金、礼品、物资或其他任何形式利益,所有赞助资金及物资须统一上交至所属市州赛区委员会,由市州赛区委员会按规定流程统一公示、统一发放,发放记录需全程留存。




