
体坛周报全媒体记者 碧咸
4月14日中午,广东省深圳市中级人民法院在其微信公众号上发布官方消息,恒大集团、恒大地产以及许家印案一审开庭,许家印当庭表示认罪悔罪,法庭将择期宣判。

深圳市中级人民法院原文如下:
2026年4月13日至14日,广东省深圳市中级人民法院对深圳市人民检察院提起公诉的被告单位恒大集团有限公司非法吸收公众存款、集资诈骗、违法发放贷款、欺诈发行证券、违规披露重要信息、单位行贿,被告单位恒大地产集团有限公司欺诈发行证券,被告人许家印非法吸收公众存款、集资诈骗、违法发放贷款、违法运用资金、欺诈发行证券、违规披露重要信息、职务侵占、单位行贿一案进行了公开开庭审理。
庭审中,法庭主持控辩双方围绕指控的事实进行了法庭调查及法庭辩论,被告单位、许家印进行了最后陈述。许家印当庭表示认罪悔罪。法庭将择期宣判。
部分人大代表、政协委员,被告人亲属,集资参与人代表等旁听了庭审。
早在2024年3月18日,证监会处以恒大地产41.75亿罚款,并拟决定对许家印、夏海钧采取终身证券市场禁入措施。
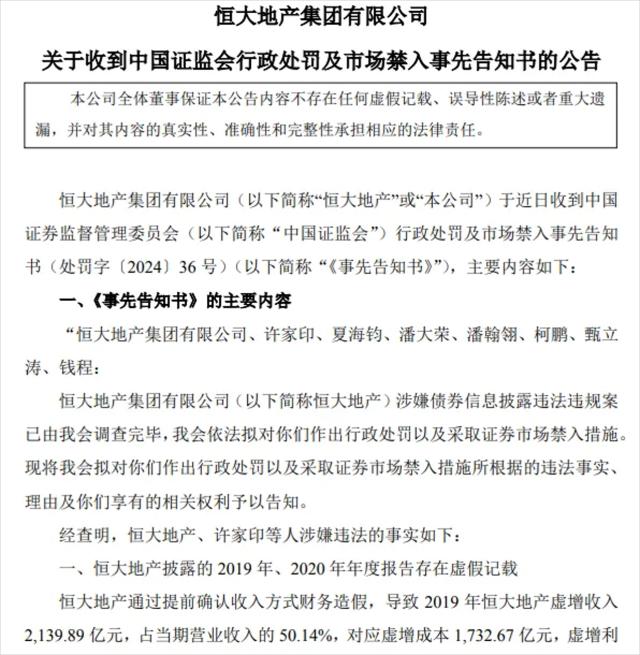
根据上海证券交易所页面显示,恒大地产集团有限公司发布了《关于收到中国证监会行政处罚及市场禁入事先告知书的公告》。证监会对恒大地产集团有限公司、许家印、夏海钧、潘大荣、潘翰翎、柯鹏、甄立涛、钱程进行罚款和市场禁入等行政处罚。另外,证监会拟决定对许家印、夏海钧采取终身证券市场禁入措施。

该《公告》显示,经查明,恒大地产、许家印等人涉嫌违法的事实如下:
①恒大地产披露的2019年、2020年年度报告存在虚假记载;
②恒大地产公开发行公司债券涉嫌欺诈发行;
③恒大地产未按规定及时披露相关信息。
针对恒大地产披露2019年、2020年年报存在虚假记载的违法行为,依据《证券法》第一百九十七条第二款的规定:责令恒大地产改正,给予警告,并处以 1000 万元的罚款;对许家印给予警告,并处以 500万元的罚款;
针对恒大地产公开发行公司债券涉嫌欺诈发行的行为,依据《证券法》第一百八十一条的规定:对恒大地产处以非法所募资金金额百分之二十的罚款,即处以41.60亿元的罚款;对许家印处以 1000万元的罚款;作为实际控制人组织、指使上述行为,处以2000万元的罚款;
针对恒大地产未按照规定报送有关报告或者履行信息披露义务的行为,依据《证券法》第一百九十七条第一款的规定:责令恒大地产改正,给予警告,并处以500万元的罚款;对许家印给予警告,并处以200万元的罚款;

综合上述三项:责令恒大地产改正,给予警告,并处以 417500万元的罚款;对许家印给予警告,并处以4700万元的罚款。
在《公告》的最后,许家印决策并组织实施财务造假,手段特别恶劣,情节特别严重,夏海钧组织安排编制虚假财务报告,手段特别恶劣,情节特别严重,根据《证券法》第二百二十一条和 2015年《证券市场禁入规定》(证监会令第115号)第三条第一项、第五条第三款的规定,我会拟决定对许家印、夏海钧采取终身证券市场禁入措施。