
体坛周报全媒体记者 碧咸
本周,中国围棋协会官方发布第十六届春兰杯世界职业围棋锦标赛参赛棋手名单。值得关注的是,柯洁复出参赛,这也是他时隔15个月重返国际大赛!与此同时,韩国队的卞相壹同样入围参赛名单。
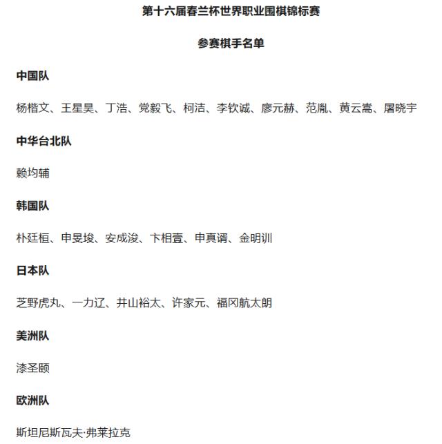
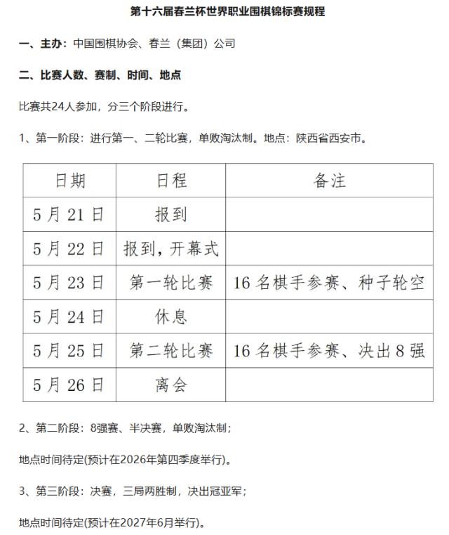
中国围棋协会此次发布的内容包括春兰杯规程、竞赛补充规定、参赛棋手名单等内容。根据赛事计划,第十六届春兰杯世界职业围棋锦标赛的第一阶段将于5月21日至5月16日期间在陕西省西安市进行。本次比赛共有6支球队、总计24人参赛,具体如下:

中国队:杨楷文、王星昊、丁浩、党毅飞、柯洁、李钦诚、廖元赫、范胤、黄云嵩、屠晓宇
中国台北队:赖均辅
韩国队:朴廷桓、申旻埈、安成浚、卞相壹、申真谞、金明训
日本队:芝野虎丸、一力辽、井山裕太、许家元、福冈航太朗
美洲队:漆圣颐
欧洲队:斯坦尼斯瓦夫·弗莱拉克

本届比赛共有三个阶段。第一阶段(第一、二轮)、第二阶段(8强赛、半决赛)均为单败淘汰制,第三阶段(决赛)则采用三局两胜制,并最终决出冠亚军。需要注意的是,第二阶段预计在2026年第四季度举行,第三阶段预计在2027年6月举行,而这两个阶段的举办地点均处于待定状态。
关于对局费与奖金,具体如下(以下均为税前):
第一轮败者:2000美元
第二轮败者:4000美元
第三轮败者:7000美元
半决赛败者:20000美元
亚军:50000美元
冠军:150000美元

除了赛制和奖金方面,最引人关注的自然是柯洁和卞相壹两名参赛选手。早在2024年1月下旬,第29届LG杯世界棋王赛三番棋决赛在韩国进行,中国棋手柯洁九段因无法接受韩国裁判的处罚决定选择罢赛,韩国棋院单方面宣布卞相壹九段获得冠军。由于对判罚的不满,中国围棋协会明确表示既不接受第三局比赛结果,也不参加颁奖仪式。由于迟迟未得到妥善处理,棋协经过慎重考虑后确认不参加同年5月开幕的第30届LG杯比赛。
时间来到今年4月10日,中国围棋协会官方发布了2026年LG杯选拔赛规程,这也意味着中国队将时隔一届重返LG杯。对于此次参赛,中国围棋协会相关负责人在接受采访表示:“韩国棋院已针对性修订赛事规则,展现了积极解决问题的诚意与姿态。”
自退赛之后到征战春兰杯,柯洁时隔15个月之后重返国际大赛,他与卞相壹的“世纪同框”,棋友们可以好好期待一下了!